(六)战略攸关
未来产业往往与国家战略安全和发展密切相关,具有重要的战略价值。如半导体产业关系到信息技术安全,新能源产业关系到能源安全,生物技术产业关系到公共卫生安全。
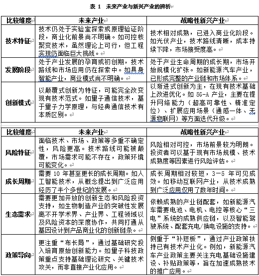
战略性新兴产业是以重大技术突破和重大发展需求为基础,对经济社会全局和长远发展具有重大引领带动作用,知识技术密集、物质资源消耗少、成长潜力大、综合效益好的产业。未来产业与战略性新兴产业虽然都属于创新驱动的产业形态,但在技术特征、发展阶段、创新模式、风险特征、成长周期、生态需求和政策导向七方面存在明显差异,如表1所示:

综上所述,战略性新兴产业是正在形成规模、引领当前经济增长的新动能;而未来产业则代表着技术路线尚未完全明朗、风险更高但潜力巨大的前沿探索。二者共同构成了面向中长期的国家产业创新梯队,前者为后者提供应用场景和产业化经验,后者则为前者持续输送前沿技术和未来方向。
三、未来产业的形成机制
技术生命周期理论认为,技术的发展通常要经历萌芽、成长、成熟和衰退四个阶段。由此审视,未来产业的演进也将遵循“技术突破→概念验证→原型开发→示范应用→产业化”的路径。创新扩散理论强调,新技术在社会传播和采纳的过程中,技术、市场、政策等因素相互作用,共同推动产业发展。未来产业的形成是一个复杂的系统工程,涉及技术、市场、政策、资本等多重要素的协同。
基于对国内外未来产业发展的研判,提出未来产业五大形成机制如下:
(一)种子萌发机制:基础研究的颠覆发现
种子萌发机制是未来产业孕育诞生的源头机制,强调从“0到1”的根本性突破。美国科学政策专家唐纳德·斯托克斯提出的巴斯德象限模型,为理解未来产业的形成提供了重要的理论依据。他将科学研究划分为四个象限:纯基础研究(玻尔象限)、应用导向的基础研究(巴斯德象限)、纯应用研究(爱迪生象限)和技术开发(技术象限)。其中最具创新价值的是“应用导向的基础研究”(即巴斯德象限)——同时追求理论突破与现实问题解决的双重目标。这种研究模式恰恰是未来产业形成的理论基石。
量子计算产业的发展历程生动诠释了巴斯德象限模型的应用价值。从理论层面看,1982年理查德·费曼提出量子计算概念,标志着量子力学理论向计算科学应用的重大转向;到1994年肖尔算法的提出,证明了量子计算机在因数分解等具体问题上的理论优势;直至2019年谷歌宣布实现“量子霸权”,完成了从理论验证到技术突破的关键跨越。这一完整的技术演进链条,不仅体现了基础科学研究对产业发展的根本性推动作用,更展示了巴斯德象限研究在连接科学发现与产业应用之间的桥梁作用。
种子萌发机制强调基础科学突破→关键技术原理验证→实验室原型开发的未来产业形成路径,这一过程充满了高度的不确定性和长期性,将主要由高水平研究型大学和国家实验室承担。
(二)灯塔指引机制:战略导向的资源配置
灯塔指引机制强调,需求变迁与重大社会挑战构成未来产业发展的核心牵引力。诱导性创新与使命型创新成为理解这一机制的两大理论依据。前者认为,市场需求变化(如劳动力成本上升、能源短缺)会诱导企业定向开发节约稀缺要素的技术。后者认为,国家通过设定“碳中和”“数智化转型”等愿景目标,以中长期战略引导资源投入,主动开拓需求空间。
按照灯塔指引机制的阐释逻辑,明确的重大社会需求/挑战→定义技术解决方案愿景→集中资源进行定向研发与应用示范,是某些未来产业形成的典型路径,政府在其中发挥主导作用。例如,为应对气候变化的需求,中国牵引光伏、风电、氢能、储能等未来能源产业的发展。为加快全社会数智化转型,中国在2017年发布新一代人工智能发展规划,明确提出“三步走”战略目标,聚焦基础理论突破(如深度学习、类脑智能)、技术转化和产业生态构建;2025年7月,国务院印发《关于深入实施“人工智能+”行动的意见》,布局经济社会关键领域的六大重点行动,政策重心从技术追赶转向“AI与经济社会全领域融合”。
(三)沃土滋养机制:创新生态的系统构建
沃土滋养机制认为,未来产业的孕育依赖于多主体协同演化与异质性要素聚合的创新生态,而非孤立的技术突破。该机制的理论根基包含两大互补视角:一是,三螺旋模型。大学—产业—政府通过角色渗透(如学者创业、企业研发实验室、政策沙盒)形成创新合力。典型案例如硅谷生态,斯坦福大学输出核心技术(如VLSI设计)、风险资本提供“耐心资本”(年均投入超300亿美元)、初创企业实现商业化(纳斯达克上市科技公司中占比37%),三方互动构成正向循环。二是,模块化生态体系。复杂技术被解耦为标准化模块(如AI芯片架构、电池电芯配方),由专业化企业并行开发,再通过开源协议(如Apache 2.0)或行业标准(如USB-C接口)实现系统集成。这种结构既降低创新门槛(新企业可专注单一模块),又加速生态繁荣(如安卓系统吸引200万开发者)。
在此机制下,未来产业呈现链式生态发展路径:核心技术突破(如量子退火算法)→撬动风险投资(2023年全球量子融资8.2亿美元)→集聚配套产业链(低温器件制造商、量子软件商涌现)→衍生专业服务(量子知识产权律所、认证机构)→构建自增强生态(人才回流率提升35%,专利交叉许可增长4倍)。
(四)河道疏浚机制:技术与制度的协同共演
技术社会建构理论认为,技术的发展不仅遵循内在逻辑的演进路径,更是由用户、生产者、利益集团及管理者等多元社会主体通过协商、冲突与共识动态塑造的结果。在这一理论框架下,前沿技术要转化为具有规模效应的支柱产业,必须依赖与其创新特性深度适配的制度生态——包括政策法规、市场机制与文化认知的协同重构。例如,中国生成式人工智能产业的发展,既依赖算法开源社区(生产者)与用户反馈的迭代循环,也取决于《生成式人工智能服务管理暂行办法》对合规边界的界定(制度适配),更涉及公众对人工智能创作内容的价值认知(文化建构)。
面对未来产业的高度不确定性,基于确定性框架的传统静态管制模式正陷入系统性困境。这种困境体现为两个根本性矛盾:其一,监管规则因技术迭代加速而遭遇预见性失灵,往往在立法程序尚未完成时便已滞后于现实发展,形成“制定即过时”的被动循环;其二,刚性准入标准与惩罚性追责机制迫使企业回避高风险原创探索,导致创新动力在合规焦虑中被消解。为破解这一困局,“监管沙盒”(Regulatory Sandbox)等适应性治理工具逐渐成为关键制度创新——其本质是构建一个“技术—规则”协同演化的实验性场域,允许前沿技术在风险缓冲机制保护下进入真实场景测试,同时驱动监管规则基于实验数据迭代和完善。
从技术社会建构的视角切入,河道疏浚机制强调未来产业的形成是技术与制度互为适应的协同演化过程,典型路径将表现为新技术出现→与旧有制度(法律、标准、伦理、社会规范)冲突→通过试点、辩论、协商→催生新的适配性制度框架→为新产业扫清障碍、保驾护航。
(五)市场飞轮机制:供需互促的规模发展
市场飞轮机制揭示了未来产业规模化发展的核心动力——即市场需求通过正反馈循环不断强化技术路径的竞争优势,并可能引发“赢家通吃”的路径锁定效应。路径依赖与报酬递增以及颠覆性创新理论为阐释这一机制提供依据。前者认为,特定技术可能因早期偶然优势(如初始用户积累)、学习效应(经验曲线降低成本)、协调效应(配套生态协同)及适应性预期(市场心理强化),形成自我强化的报酬递增循环,即使该技术并非客观最优解,也可能被锁定为市场主流(例如,新能源中的锂电路径因消费电子产业链的成熟生态,压制了能量密度更高的氢燃料电池在新能源汽车领域的渗透)。与之形成对比的是颠覆性创新理论,主张未来产业往往以“性能尚不完善但具备差异化优势”的形态(如早期电动汽车续航短但使用成本低),从边缘市场或新兴需求场景切入;通过持续迭代改进性能参数(如电池能量密度提升),逐步蚕食主流市场,最终颠覆现有巨头的主导地位(典型如数码相机替代胶卷产业)。这两个理论共同阐释了市场飞轮的双重特性:路径依赖理论解释了既有技术轨道的惯性力量,而颠覆性创新理论则揭示了打破锁定、重构飞轮方向的破局路径。
市场飞轮机制揭示的未来产业形成路径表现为:初始市场切入→形成用户基础和供应链→成本因规模效应和学习曲线而下降→吸引更多资源和参与者→技术性能和可靠性持续提升→最终成为主导设计和产业标准。该机制对未来产业形成的核心解释在于,技术创新通过初始市场需求触发的正反馈循环,不断强化特定技术路线的竞争优势,最终导向规模化垄断或系统性颠覆的双重可能。
综上分析,未来产业的形成不是单一机制作用的结果,而是五大机制协同作用的复杂过程。种子萌发机制为未来产业提供技术基础,灯塔指引机制提供战略方向引导,沃土滋养机制构建创新环境支持,河道疏浚机制扫清制度梗阻障碍,市场飞轮机制形成发展动力源泉。五大机制相互促进、相互支撑,共同构成推动未来产业从概念走向现实的系统性引擎。这种动态嵌套与反馈强化,正是理解未来产业跨越“死亡之谷”的重要支撑。


已有0人发表了评论